设为首页
收藏本站
开启辅助访问
切换到窄版
患者服务:
与癌共舞小助手
微信号:
yagw_help22
您好!请先
登录
或
注册
登录后查看更多精彩内容...
只需一步,快速开始
快捷导航
搜索
首页
Portal
社区
BBS
临床入组
直播
微信精华
APP
健康资讯
搜索
热搜:
2992
用药讨论
肺腺癌十年
特罗凯
184
凯美纳
阿西替尼
胃癌
胸痛
多吉美
索坦
4002
脑转
二线化疗
DCA
腹胀
恶心
发烧
淋巴
腋下
气喘
装药
与癌共舞
»
社区
›
交流分区
›
非小细胞肺专区
›
罕见突变——KRAS专区
›
57岁男性肺腺癌多发脑转移G12C治疗分享。 ...
[治疗记录]
57岁男性肺腺癌多发脑转移G12C治疗分享。
[复制链接]
微信扫一扫 分享朋友圈
已有
32790
人穿越成功
教程:手机怎么扫描二维码
54845
20
海棠依旧。
发表于 2025-8-23 21:52:45
|
尚未签到
个人资料
主题列表
发消息
海棠依旧。
小学六年级
发表于
昨天 22:41
来自手机
|
显示全部楼层
来自: 北京
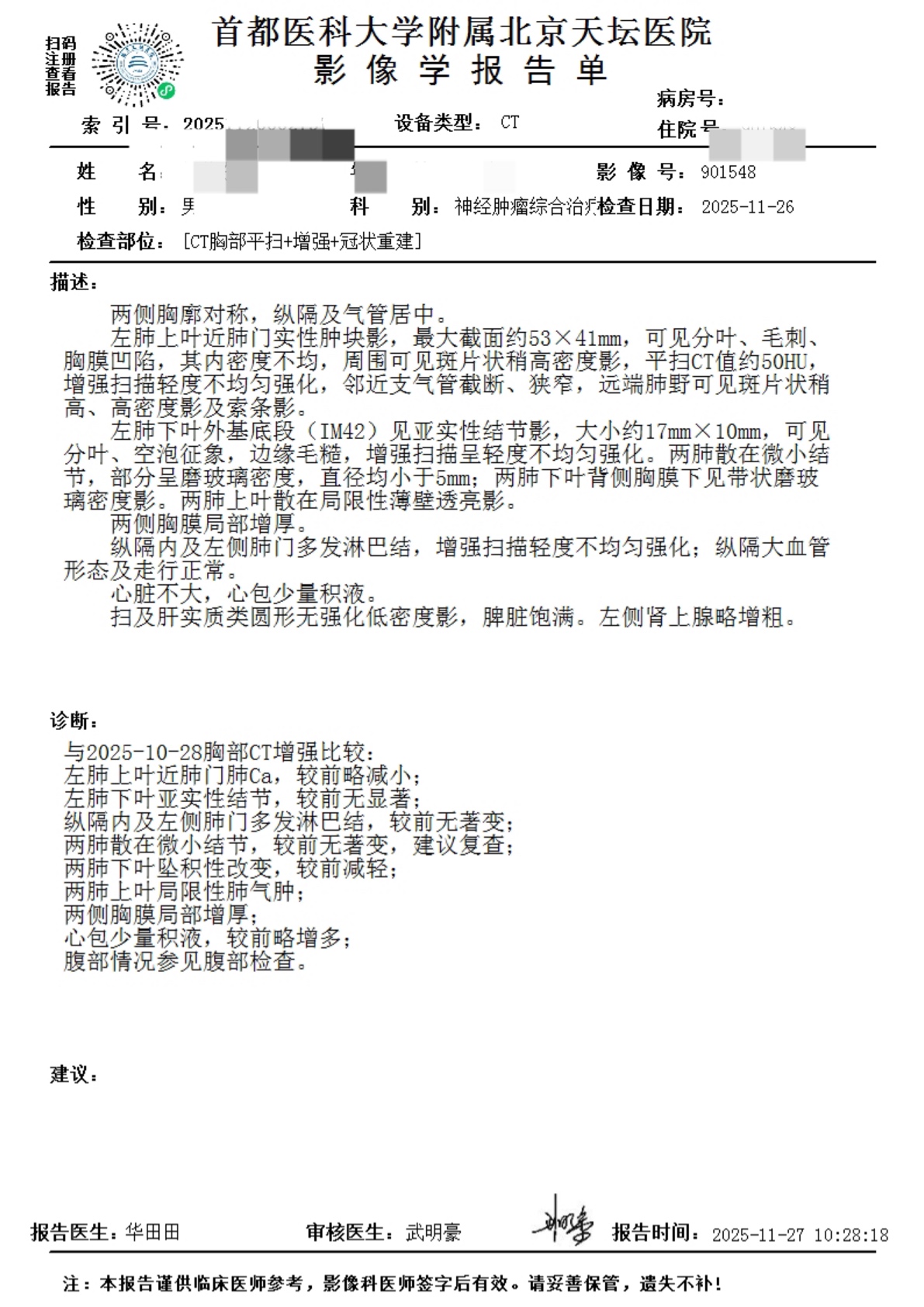
上个月复查胸部核磁发现肺部病灶有17mm的增大,但是因为体感较好,并未更改治疗方案,本月进行了一次全面的检查,结果显示似乎还可以,脑部病灶稳定,胸部略微缩小并没有进一步恶化,故本次还是继续使用化免治疗。
登录/注册后可看大图
登录/注册后可看大图
登录/注册后可看大图
来自苹果APP客户端
举报
使用道具
回复
支持
反对
显身卡
返回列表
1
2
3
/ 3 页
发表回复
高级模式
B
Color
Image
Link
Quote
Code
Smilies
您需要登录后才可以回帖
登录
|
立即注册
本版积分规则
发表回复
回帖并转播
回帖后跳转到最后一页
浏览过的版块
憨豆精神
发表新主题
回复
转播
评分
分享
版块推荐
百宝箱
前沿信息
临床入组
初识癌症
就医信息
微信精华
跨越五年
综合交流
肺部分区
肝部分区
胆管分区
肾部分区
肠部分区
妇科分区
EGFR(HER2)
查看论坛所有版块>>
每日签到
我的收藏
我的帖子
我的好友
个人设置
我的消息
我的提醒
我的听众
我的点评
管理工作
坛友互动
门户管理
管理中心
退出登录
与癌共舞
天猫旗舰店
签到
连续天
4人
签到看排名
更多>
精彩推荐
肺癌药物亲身体验:有肿瘤消失的惊喜,
作者:林晓清 二零二五年六月二十七日,按照计划,我已经注射完 Dato DXd 第八针 ...
“肿”么办?超详细【水肿】处理大全,
作者:seacat很多正在接受 MET 靶向治疗的患者都会遇到一个常见“烦恼”:“脚为 ...
奥希,阿美,伏美怎么选
如图,egfr19突变,带tp53,氨基酸变异p.L747_T751DEL,核苷酸变异c.2240_2254del ...
更多>
热点动态
1.
2025年11月28日签到记录贴
2.
肺癌药物亲身体验:有肿瘤消失的惊喜,也有
3.
“肿”么办?超详细【水肿】处理大全,保障
4.
57岁男性肺腺癌多发脑转移G12C治疗分享。
5.
小细胞用泰圣奇效果怎么样
6.
2025年11月27日签到记录贴
7.
明确肺癌四期的情况下手术算医疗事故吗?
8.
疲惫嗜睡脚无力脑萎缩认知障碍记忆力衰退
更多>
随手拍
肺癌药物亲身体验:有肿瘤消失的惊喜
作者:林晓清 二零二五年六月二十七日,按照计划,我已经注射完 Dato DXd 第八针,肺
“肿”么办?超详细【水肿】处理大全
作者:seacat很多正在接受 MET 靶向治疗的患者都会遇到一个常见“烦恼”:“脚为什么
奥希,阿美,伏美怎么选
如图,egfr19突变,带tp53,氨基酸变异p.L747_T751DEL,核苷酸变异c.2240_2254del,现
二十三个月跋涉:在生命的悬崖边,为
二十三个月。 放在漫长的人生里,不过是弹指一挥间。但对我而言,这几百个日夜,却是
请问大神们这个免疫组化有没有合适的
帮助中心
网友中心
购买须知
支付方式
服务支持
资源下载
售后服务
定制流程
关于我们
关于我们
友情链接
联系我们
关注我们
官方微博
官方空间
微信公号
022-68288305
邮箱:kefu@yuaigongwu.com
工作时间9:30-17:30
Copyright © 2008-2024
与癌共舞
https://www.yuaigongwu.com/ 版权所有 All Rights Reserved.
Powered by
Discuz!
X3.5 技术支持:
克米设计
(
京ICP备12008483号-1
)
快速回复
返回顶部
返回列表